Jugements de la Cour canadienne de l'impôt

Informations sur la décision

Contenu de la décision

 

 

Dossier : 2000-3248(IT)G

ENTRE :

S.T.B. HOLDINGS LTD.,

appelante,

et

 

SA MAJESTÉ LA REINE,

intimée.

 

[TRADUCTION FRANÇAISE OFFICIELLE]

____________________________________________________________________

Appels entendus les 7, 8 et 9 juin 2010, à Toronto (Ontario).

 

Devant : L’honorable juge en chef Gerald J. Rip

 

Comparutions :

 

Avocats de l’appelante :

Me Max Weder

Me Sadie Wetzel

Avocat de l’intimée :

Me Robert Carvalho

____________________________________________________________________

 

JUGEMENT

 

          Les appels des nouvelles cotisations établies en vertu de la Loi de l’impôt sur le revenu pour les années d’imposition 1990 et 1991 sont accueillis avec dépens, et les nouvelles cotisations sont renvoyées au ministre du Revenu national pour nouvel examen et nouvelle cotisation compte tenu du fait que l’appelante a le droit de déduire une perte autre qu’en capital de 9 882 810 $ et de réduire la valeur des stocks d’un montant de 1 224 937 $ pour son année d’imposition 1990, ainsi qu’une perte autre qu’en capital reportée d’une année antérieure, de 1 164 124 $, et une perte autre qu’en capital subie lors de la disposition de biens‑fonds de Newport au cours de l’année, laquelle est de 86 778 $, pour son année d’imposition 1991.

 

 

Signé à Ottawa, Canada, ce 8e jour de mars 2011.

 

 

« G. J. Rip »

Juge en chef Rip

 

 

 

Traduction certifiée conforme

ce 6e jour de juillet 2011.

 

 

 

Mario Lagacé, jurilinguiste


 

 

 

 

Référence : 2011 CCI 144

Date : 20110308

Dossier : 2000-3248(IT)G

 

ENTRE :

S.T.B. HOLDINGS LTD.,

appelante,

et

 

SA MAJESTÉ LA REINE,

intimée.

[TRADUCTION FRANÇAISE OFFICIELLE]

 

MOTIFS DU JUGEMENT

 

Le juge en chef Rip

 

[1]              S.T.B. Holdings Ltd. (« STB ») interjette appel de nouvelles cotisations d’impôt concernant ses années d’imposition 1990 et 1991. Au cours de son exercice 1989, STB a acquis toutes les actions de Newport Industries Ltd. (« Newport ») et, immédiatement après, Newport a été liquidée et intégrée à STB. Les actifs transférés à STB lors de la liquidation comprenaient des biens‑fonds qui faisaient partie des stocks de Newport. En se fondant sur le fait qu’elle exploitait une entreprise immobilière autrefois exploitée par Newport au cours des années pertinentes et que les biens‑fonds qu’elle possédait faisaient également partie des stocks, STB a tenté d’appliquer l’alinéa 88(1.1)e) de la Loi de l’impôt sur le revenu (la « Loi ») et a demandé les déductions suivantes :

 

a)       au cours de son année d’imposition 1990, une perte autre qu’en capital de 9 882 810 $ et une réduction de la valeur des stocks de 1 224 937 $;

b)      au cours de son année d’imposition 1991, une perte autre qu’en capital reportée d’une année antérieure, de 1 164 124 $, et une perte autre qu’en capital subie lors de la disposition des biens‑fonds de Newport au cours de l’année, laquelle s’élevait à 86 778 $.

 

[2]              Le ministre du Revenu national (le « ministre ») a refusé la réduction de valeur et les pertes pour le motif que l’entreprise exploitée par Newport dans le cadre de laquelle les pertes avaient été subies n’était pas exploitée par STB à profit ou dans une attente raisonnable de profit tout au long de ses années d’imposition 1990 et 1991 et que, de toute façon, STB n’avait pas acquis les biens‑fonds en question en vue de tirer un revenu d’une entreprise ou d’un bien.

 

Exposé conjoint des faits

 

[3]              Les appels ont donné lieu à une instruction. James R. Houston, l’âme dirigeante de STB, Richard Browning, ancien dirigeant de STB, et Jeffrey Wren, promoteur immobilier, ont témoigné. De plus, l’exposé conjoint partiel des faits et des questions en litige (l’« exposé conjoint des faits ») suivant a été déposé :

 

[traduction]

 

A.

Les faits :

 

1.

 

L’appelante, S.T.B. Holdings Ltd. (« STB »), est une société constituée sous le régime des lois de la province de la Colombie‑Britannique et ayant son bureau enregistré au 1500 – 1040, rue Georgia Ouest, à Vancouver, en Colombie‑Britannique.

 

2.

L’exercice de STB prenait fin le 30 mai pour ses années d’imposition 1990 et 1991.

 

3.

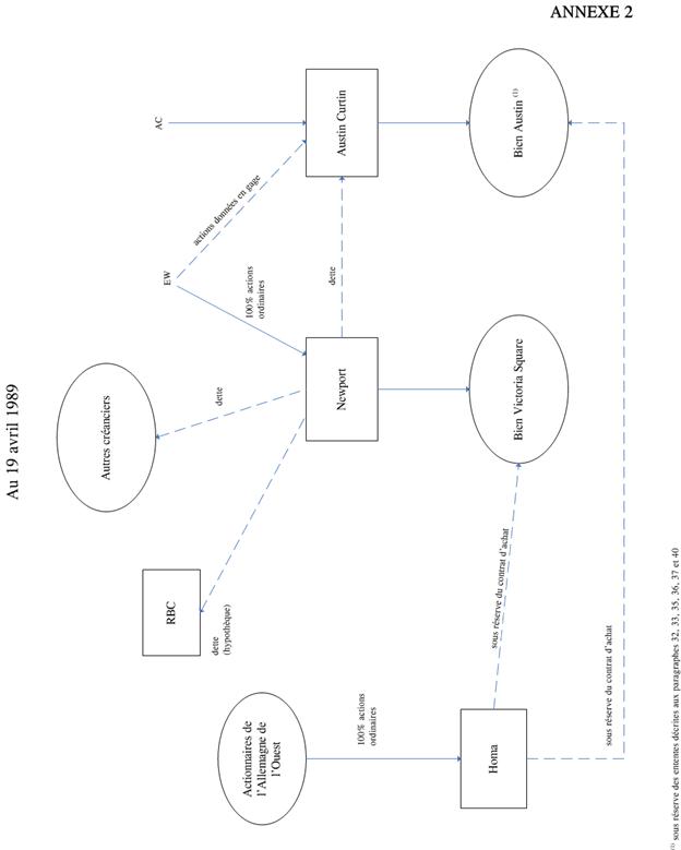
Au cours de son année d’imposition 1989, STB a acquis toutes les actions émises en circulation du capital de Newport Industries Ltd. (« Newport »). Newport a par la suite été liquidée avant la fin de l’année d’imposition 1989 de STB.

 

4.

Avant l’acquisition de Newport par STB, Newport et STB n’étaient pas des sociétés liées.

 

5.

Dans le calcul de son revenu pour ses années d’imposition 1990 et 1991, STB :

 

 

a)

a déduit un montant de 9 832 810 $ en 1990, lequel représentait des pertes autres qu’en capital reportées prospectivement de Newport;

 

b)

a déduit un montant de 1 164 124 $ en 1991, lequel représentait des pertes autres qu’en capital reportées de Newport;

 

c)

a demandé une réduction de la valeur de ses stocks de biens‑fonds, au montant de 1 224 937 $, en 1990;

 

d)

a déduit une perte au titre du revenu, au montant de 86 778 $, en 1991, laquelle résultait de la disposition des biens‑fonds.

 

6.

Le 13 mai 1996, le ministre du Revenu national a établi une nouvelle cotisation à l’égard de STB en vue de refuser les montants mentionnés ci‑dessus au paragraphe 5.

 

7.

Les biens‑fonds mentionnés ci‑dessus au paragraphe 5 étaient composés d’environ 50 lots (le « bien Victoria Square ») et d’une bande de terre de 3 sur 50 pieds (le « bien Austin »).

 

8.

Le bien Victoria Square et le bien Austin sont situés en bordure sud du cœur du centre‑ville de Calgary, près du parc du Stampede. Le bien Victoria Square et le bien Austin occupaient une partie importante de deux pâtés de maisons. Le parc du Stampede comprend les terrains du Stampede de Calgary et de l’Olympic Saddledome.

 

9.

Le bien Victoria Square et le bien Austin sont indiqués en jaune dans le plan des blocs 90 et 97, onglet 1 du recueil conjoint de documents[1].

 

10.

Les descriptions légales du bien Victoria Square et du bien Austin figurent à l’onglet 2 du recueil conjoint[2].

 

 

Historique

 

11.

Newport a été constituée en personne morale le 2 janvier 1974 en vertu des lois de l’Alberta. Pendant toute la période pertinente avant le 29 mai 1989, l’exercice de Newport prenait fin le 30 septembre.

 

12.

Pendant toute la période pertinente, Newport exploitait une entreprise dans l’intention de faire un profit au moyen de l’achat et de la vente de biens immeubles. Newport a acquis le bien Victoria Square et le bien Austin dans ce but.

 

13.

Entre le moment de sa constitution en personne morale et le 23 avril 1983, Edward Wensel (« M. Wensel ») détenait la propriété légale et la propriété effective des cent actions ordinaires émises en circulation de Newport.

 

14.

Le 23 avril 1983, M.Wensel a donné en gage à Austin Curtin Sales Ltd. (« Austin Curtin Sales ») le titre légal relatif à 99 des 100 actions ordinaires qu’il détenait dans Newport en garantie d’un prêt de 300 000 $ consenti au mois de juillet 1982 par Austin Curtin Sales en faveur de M. Wensel et de Newport (le « prêt Austin »). Le titre légal relatif à l’action ordinaire restante de Newport a été transféré de M. Wensel à Austin Curtin Sales le 15 novembre 1983. Pendant toute la période pertinente, Newport et Austin Curtin Sales n’étaient pas liées.

 

15.

M. Wensel était propriétaire véritable de toutes les actions ordinaires émises en circulation de Newport jusqu’à ce qu’il vende ses actions à STB, au mois de mai 1989.

 

16.

La société 257262 B.C. Ltd. (qui a changé de nom pour adopter celui de S.T.B. Holdings Ltd. le 21 juin 1983) a été constituée en personne morale le 30 novembre 1982 en vertu des lois de la Colombie‑Britannique.

 

17.

Le 22 juin 1983, 75 actions autodétenues avec droit de vote de la catégorie A de STB ont été émises en faveur de Jacqueline Houston et 25 actions avec droit de vote de la catégorie A ont été émises en faveur de la fiducie familiale Houston (no 2). Pendant toute la période pertinente, les détenteurs des actions avec droit de vote de la catégorie A de STB sont demeurés les mêmes. Pendant toute la période pertinente, les actions avec droit de vote de la catégorie A étaient les seules actions émises avec droit de vote de STB.

 

18.

Le 22 juin 1983, Jacqueline Houston et son mari, James R. Houston (« M. Houston »), ont été nommés secrétaire et président respectivement et ils ont tous deux été nommés administrateurs de STB. Pendant toute la période pertinente, ils ont continué à agir à titre d’administrateurs et à occuper leurs charges respectives.

 

19.

Le 29 juin 1986 ou vers cette date, STB a acquis une participation de 37,5 p. 100 dans deux projets immobiliers, à Calgary (Alberta), à titre de coentrepreneur (la coentreprise Airways Distribution Centre et la coentreprise Riverview Distribution Centre).

 

20.

Le 4 mai 1987, STB a été enregistrée en Alberta à titre de société extra‑provinciale et elle a été agréée en vue de faire affaire sous le nom  257262 British Columbia Ltd.

 

21.

Le 13 avril 1989, 400967 Alberta Ltd. (« 400967 ») a été constituée en personne morale en vertu des lois de l’Alberta. Pendant toute la période pertinente, M. Houston était président, secrétaire et seul administrateur de 400967, dont il détenait toutes les actions émises en circulation avec droit de vote.

 

 

Le bien Victoria Square et le bien Austin

 

22.

En 1981, Newport a acheté le bien Victoria Square au prix de 8 445 365 $. L’achat a été financé au moyen de prêts consentis par la Banque Royale du Canada (la « RBC »). Les prêts de la RBC étaient garantis par M. Wensel et par Camalta Motors Ltd. (« Camalta ») et ils étaient, entre autres choses, assortis d’une hypothèque sur le bien Victoria Square en faveur de la RBC.

 

23.

Camalta était une société privée qui était associée (au sens de la Loi de l’impôt sur le revenu (Canada) (la « Loi »)) à Newport.

 

24.

Sous réserve des ententes décrites ci‑dessous aux paragraphes 32, 33, 35, 37, 39, 40, 42 et 47, la propriété effective du bien Victoria Square et le titre légal y afférent ont été détenus par Newport jusqu’à sa liquidation.

 

25.

Au mois d’août 1982, la juste valeur marchande du bien Victoria Square avait augmenté jusqu’à un montant d’environ 25 000 000 $. À l’automne 1982 et en 1983, la juste valeur marchande du bien Victoria Square avait chuté considérablement en même temps que l’ensemble du marché immobilier, à Calgary. Au mois d’août 1983, la juste valeur marchande du bien Victoria Square était d’environ 4 650 000 $.

 

26.

En 1985, Austin Curtin Sales a acquis le titre légal relatif au bien Austin. Sous réserve des ententes ci‑dessous décrites aux paragraphes 32, 33, 35, 37, 39, 40, 42 et 47, la propriété effective du bien Austin et le titre légal y afférent étaient détenus par Austin Curtin Sales immédiatement avant l’achat par STB du bien Austin, en 1989.

 

27.

Le 9 octobre 1984, la ville de Calgary a adopté le règlement 18P83, le [traducton] « Plan de réaménagement du secteur Victoria Park est », qui établissait un plan de réaménagement pour un vaste secteur de Calgary, comprenant le bien Victoria Square et le bien Austin.

 

 

28.

De 1984 à 1989, M. Wensel a notamment cherché, parmi d’autres activités, une personne qui serait prête à acheter les biens‑fonds de Newport (le bien Victoria Square et le bien Austin) ou les actions de Newport.

 

 

29.

Au mois de mai 1985, la RBC a écrit à Clarkson Gordon, Thorne Riddell Inc. et à Coopers & Lybrand afin de les informer que Newport pouvait être une cible d’acquisition intéressante pour l’une des sociétés de leurs clients s’occupant de préférence du même genre d’entreprise.

 

 

30.

Le 30 mai 1985, la RBC a intenté, à l’égard du bien Victoria Square, une action en forclusion contre Newport ainsi que contre M. Wensel et Camalta en leur qualité de garants. Newport, M. Wensel et Camalta ont déposé une défense et ont présenté une demande reconventionnelle en dommages‑intérêts fondée sur les conseils donnés à Newport par la RBC. Le litige a été réglé au moyen d’ententes ci‑dessous décrites aux paragraphes 33 et 35.

 

 

31.

Le 17 décembre 1987, 376182 Alberta Ltd. (qui avait changé de nom pour adopter celui de Homa Holdings Ltd. (« Homa ») le 21 avril 1988) a été constituée en personne morale. Pendant toute la période pertinente, il n’existait aucun lien entre Homa, d’une part, et Newport, STB, 400967 ou Austin Curtin Sales, d’autre part.

 

32.

Le 16 février 1989, Homa a conclu une entente avec Newport en vue d’acheter le bien Victoria Square, à l’exclusion de certains lots, ainsi que le bien Austin.

 

 

33.

Le 2 mars 1989, la RBC, Newport, M. Wensel, 396414 Alberta Ltd. (« 396414 ») et Camalta ont conclu une entente de règlement (l’« entente de règlement ») à l’égard de la dette que Newport avait contractée envers la RBC et d’un litige connexe.

 

 

34.

La société 396414 était une société établie par M. Wensel. Pendant toute la période pertinente, M. Wensel était l’unique actionnaire et administrateur de 396414.

 

 

35.

Le 2 mars 1989, la RBC, Newport, M. Wensel, 396414 et Camalta ont conclu une entente accessoire (l’« entente bancaire accessoire »).

 

 

36.

Le 17 avril 1989, Homa a conclu une entente avec Austin Curtin Sales en vue d’acheter le bien Austin (le « contrat d’achat d’Austin »).

 

 

37.

Le 19 avril 1989, Newport, 396414, Camalta, M. Wensel et Homa ont conclu une entente de règlement et de vente (l’« entente de règlement et de vente »)[3].

 

 

38.

Le 19 avril 1989, M. Wensel, 396414 et Homa ont conclu une entente de consultation (l’« entente de consultation »).

 

 

39.

Le 19 avril 1989, Newport, 396414, Camalta et M. Wensel ont cédé à Homa certains de leurs droits en vertu de l’entente de règlement et de l’entente bancaire accessoire (la « cession des droits »).

 

 

40.

Le 19 avril 1989, Homa a convenu avec Newport, 396414, Camalta et M. Wensel que, si elle exerçait ses droits en vertu de la cession des droits et si elle devenait propriétaire inscrite du bien Victoria Square, ses obligations en vertu de l’entente de règlement et de vente et de l’entente d’indemnisation se cristalliseraient (la « lettre d’entente »).

 

 

 

Acquisitions et liquidation de Newport

 

41.

Le 9 mai 1989, STB, Newport, 396414 et M. Wensel ont conclu une entente en vue de l’achat par STB (ou par un prête‑nom) de toutes les actions émises en circulation ainsi que de toutes les dettes et obligations de Newport. La date de clôture prévue était le 26 mai 1989.

 

 

42.

Le 23 mai 1989, M. Wensel, 400967 et STB ont conclu une entente en vertu de laquelle STB s’engageait à acheter de M. Wensel le droit de propriété effective sur toutes les actions émises en circulation de Newport. De plus, 400967 s’engageait à acheter tous les droits, titres et intérêts afférents à la dette que Newport avait contractée envers la RBC. M. Wensel devait également faire de son mieux pour faire en sorte que les dettes énumérées à l’annexe A de l’entente soient cédées à 400967.

 

 

43.

Le 23 mai 1989, Austin Curtin Sales, 400967 et STB ont conclu une entente en vertu de laquelle STB s’engageait à acheter d’Austin Curtin Sales le titre légal relatif à toutes les actions émises en circulation de Newport et le bien Austin. De plus, Austin Curtin Sales s’engageait à céder le prêt Austin à 400967.

 

 

44.

Au moyen d’une clôture sous condition, les 29 et 30 mai 1989, les opérations prévues dans les ententes ci‑dessus décrites aux paragraphes 42 et 43 ont été conclues.

 

 

45.

Le 29 mai 1989, STB a décidé de liquider Newport le 30 mai 1989.

 

 

46.

Par une entente datée du 29 mai 1989 et délivrée sur retour à la libre disposition le 30 mai 1989, les actifs de Newport ont été cédés et attribués à STB.

 

 

47.

Par une entente datée du 30 mai 1989, Newport, 396414, Camalta, M. Wensel et Homa ont convenu de résilier (avec prise d’effet à minuit, le 29 mai 1989) l’entente de règlement et de vente, l’entente de consultation, la cession des droits et la lettre d’entente. L’entente était détenue en dépôt fiduciaire et, dans le cadre de la clôture sous condition, les conditions ont été remplies et l’entente a fait l’objet d’un retour à la libre disposition avant la dissolution de Newport.

 

 

48.

Par une entente datée du 30 mai 1989, Austin Curtin Sales et Homa ont convenu de résilier (avec prise d’effet à minuit, le 29 mai 1989) le contrat d’achat Austin. L’entente était détenue en dépôt fiduciaire et, dans le cadre de la clôture sous condition, les conditions ont été remplies et l’entente a fait l’objet d’un retour à la libre disposition avant la dissolution de Newport.

 

 

49.

Le 30 mai 1989, Newport a formellement été dissoute.

 

 

50.

Par une entente datée du 30 mai 1989, STB a accordé à Homa une option d’achat sur le bien Austin et sur le bien Victoria Square (à part les lots 17 à 20, bloc 90, plan C).

 

 

51.

Par une entente datée du 30 mai 1989, STB a accordé à Homa une option d’achat sur les lots 17 à 20, bloc 90, plan C, au cas où Homa n’obtiendrait pas d’option sur les lots 19 et 20, bloc 97, plan C (le « bien Khullar ») avant midi, le 30 mai 1989. Le bien Khullar est indiqué à l’annexe 1.

 

 

52.

Une option en faveur de Homa à l’égard du bien Khullar a été obtenue avant midi, le 30 mai 1989.

 

 

53.

Le 30 mai 1989, Homa a accordé à STB une option sur le bien Khullar.

 

 

54.

Le 30 mai 1989, STB (inscrite extra‑provincialement en Alberta sous le nom de 257262 British Colombia Ltd.) est devenue propriétaire inscrite, dans le district d’enregistrement des biens‑fonds du Sud de l’Alberta, du bien Victoria Square et du bien Austin. Les lots 17 à 20, bloc 90, plan C, étaient libres de toute charge, sauf pour une hypothèque en faveur de la Banque Canadienne Impériale de Commerce.

 

 

55.

Les opérations ci‑dessus décrites aux paragraphes 36 à 54 sont résumées sous forme de schéma dans les diagrammes figurant à l’annexe 2[4].

 

 

56.

Une fois conclues les opérations ci‑dessus décrites aux paragraphes 36 à 54, le statut du bien Victoria Square, du bien Austin et du bien Khullar était tel que l’indique le plan, à l’annexe 1.

 

 

57.

Une copie du caveat interdisant l’enregistrement déposé par STB à l’égard de l’option qu’elle détenait sur le bien Khullar (décrite ci‑dessus au paragraphe 53) et du certificat de titre l’accompagnant a été produite.

 

 

58.

Par des lettres datées du 30 mars 1990, Homa a décidé d’exercer ses options en vue d’acquérir le bien Victoria Square, le bien Austin et le bien Khullar.

 

 

59.

Malgré le paragraphe 58, Homa n’a finalement pas exercé ses options d’achat du bien Victoria Square (à l’exclusion des lots 17 à 20 figurant dans le plan 90), du bien Austin ou du bien Khullar, et Homa n’est jamais devenue propriétaire de l’un ou de l’autre de ces biens en vertu des diverses options ou autrement.

 

 

60.

Par une entente datée du 12 juillet 1990, STB a accordé à 383148 Alberta Ltd. (« 383148 ») une option d’achat sur le bien Victoria Square et sur le bien Austin et a pris des dispositions additionnelles à l’égard du bien Khullar. Le Stampede de Calgary avait créé 383148 afin de rassembler des biens‑fonds pour le Stampede.

 

 

61.

Par un avis daté du 23 juillet 1990, 383148 a donné avis de son intention d’exercer l’option du 12 juillet 1990.

 

 

62.

Le 22 août 1990, STB a vendu à 383148 le bien Victoria Square et le bien Austin au prix de 4 430 846 $.

 

63.

Le 31 août 1990, 383148 a acheté le bien Khullar au prix de 490 063,59 $.

 

64.

Les ententes décrites dans le présent exposé conjoint partiel des faits et des questions en litige sont authentiques; chaque entente représente exactement l’entente particulière conclue entre les parties à la date de l’entente ou de toute autre façon indiquée.

 

65.

La déclaration et la défense ainsi que la demande reconventionnelle susmentionnées au paragraphe 30 sont authentiques et correspondent exactement aux actes de procédure à la date indiquée.

 

66.

Des copies authentiques des déclarations de revenus de STB pour ses années d’imposition ayant pris fin de 1987 à 1991 ont été produites.

 

67.

Des copies authentiques des déclarations de revenus de Newport pour ses années d’imposition ayant pris fin en 1988 et 1989 ont été produites.

 

68.

Des copies authentiques des déclarations de revenus de 400967 pour ses années d’imposition ayant pris fin de 1989 à 1991 ont été produites.

 

69.

Lors de sa dissolution, Newport avait droit à des pertes de 10 996 934 $, lesquelles pouvaient être reportées prospectivement en vue de réduire le revenu d’années futures aux fins de l’impôt sur le revenu. Les pertes avaient été subies dans le cadre des activités commerciales de Newport et se rapportaient au bien Victoria Square et au bien Austin.

 

70.

Lorsqu’elle a conclu l’entente ci‑dessus décrite au paragraphe 41, STB savait que Newport avait subi des pertes autres qu’en capital élevées qui pouvaient être reportées prospectivement.

 

71.

Les parties conviennent qu’il est satisfait à toutes les exigences du paragraphe 88(1.1) de la Loi (tel qu’il était libellé pendant la période pertinente) pour les années d’imposition 1990 et 1991 de STB, sauf pour les exigences énoncées au sous‑alinéa 88(1.1)e)(i). C’est l’applicabilité du sous‑alinéa 88(1.1)e)(i) qui est en litige.

 

B.

LES QUESTIONS EN LITIGE

 

72.

Les questions à trancher sont donc les suivantes :

 

 

a)

Est‑il satisfait aux exigences du sous‑alinéa 88(1.1)e)(i) pour l’année d’imposition 1990 de STB?

 

 

b)

Est‑il satisfait aux exigences du sous‑alinéa 88(1.1)e)(i) pour l’année d’imposition 1991 de STB?

 

C.

DISPOSITIF

 

73.

S’il est répondu par l’affirmative à l’alinéa 72a), l’appel concernant l’année 1990 devrait être accueilli en entier.

 

74.

S’il est répondu par la négative à l’alinéa 72a), l’appel concernant l’année 1990 devrait être rejeté, sous réserve de l’examen par la Cour de la demande de réduction de la valeur des stocks ci‑dessus mentionnée à l’alinéa 5c).

 

75.

S’il est répondu par l’affirmative à l’alinéa 72b), l’appel concernant l’année 1991 devrait être accueilli en entier.

 

76.

S’il est répondu par la négative à l’alinéa 72b), l’appel concernant l’année 1991 devrait être rejeté, sous réserve de l’examen par la Cour de la perte ci‑dessus mentionnée à l’alinéa 5d).

 

 

 

[4]              Le paragraphe 88(1.1) de la Loi prévoit d’une façon générale les conditions auxquelles une société mère peut utiliser une perte autre qu’en capital (perte en capital nette, perte agricole restreinte ou perte d’une société en commandite) de sa filiale, au moment de la liquidation de celle‑ci, qu’il est raisonnable de considérer comme résultant de l’exploitation d’une entreprise donnée ainsi que toute autre fraction d’une perte autre qu’en capital de l’ancienne filiale. Le sous‑alinéa 88(1.1)e)(i) restreint l’utilisation des pertes autres qu’en capital d’une ancienne filiale lorsque le contrôle de la société mère ou d’une filiale a changé. Le règlement des présents appels dépend de l’interprétation qui est donnée au sous‑alinéa 88(1.1)e)(i) à l’égard des faits portés à ma connaissance.

 

[5]              Au cours des années visées par les appels, le sous‑alinéa 88(1.1)e)(i) était libellé comme suit :

 

Lorsqu’une corporation canadienne (appelée « filiale » au présent paragraphe) a été liquidée, qu’au moins 90 % des actions émises de chaque catégorie du capital‑actions de la filiale appartenaient, immédiatement avant la liquidation, à une autre corporation canadienne (appelée « corporation mère » au présent paragraphe) [] aux fins du calcul du revenu imposable de la corporation mère en vertu de la présente partie [] pour toute année d’imposition commençant après le début de la liquidation, la fraction d’une perte autre qu’une perte en capital [] subie par la filiale, qu’il est raisonnable de considérer comme résultant de l’exploitation d’une entreprise donnée (appelée « entreprise déficitaire de la filiale » au présent paragraphe), [] pour une année d’imposition donnée de la filiale (appelée « année de la perte subie par la filiale » au présent paragraphe), dans la mesure où chacune de ces fractions []

 

Where a Canadian corporation (in this subsection referred to as the “subsidiary”) has been wound-up and not less than 90% of the issued shares of each class of the capital stock of the subsidiary were, immediately before the winding-up, owned by another Canadian corporation (in this subsection referred to as the “parent”), … for the purpose of computing the taxable income of the parent under this Part … for any taxation year commencing after the commencement of the winding-up, such portion of any non-capital loss … of the subsidiary as may reasonably be regarded as its loss from carrying on a particular business (in this subsection referred to as the “subsidiary’s loss business”) … for any particular taxation year of the subsidiary (in this subsection referred to as the “subsidiary’s loss year”),to the extent that it  …

 

a)   n’a pas été déduite dans le calcul du revenu imposable de la filiale pour une année d’imposition de celle‑ci, et

[]

(a) was not deducted in computing the taxable income of the subsidiary for any taxation year of the subsidiary, and

est, pour l’application du présent paragraphe, []

 

shall, for the purposes of this subsection, …

 

c)     dans le cas de la fraction d’une perte autre qu’une perte en capital, [] subie par la filiale qu’il est raisonnable de considérer comme la perte qu’elle a subie dans l’exploitation de son entreprise déficitaire réputée être, pour l’année d’imposition de la corporation mère dans laquelle s’est terminée l’année de la perte subie par la filiale, une perte autre qu’une perte en capital, [] subie par la corporation mère résultant de l’exploitation de l’entreprise déficitaire de la filiale, []

 

sauf que

 

e)         en cas d’acquisition, à une date donnée, du contrôle [] de la filiale par une personne ou un groupe de personnes, aucun montant n’est déductible au titre d’une perte autre qu’une perte en capital [] subie par la filiale pour une année d’imposition se terminant avant cette date, dans le calcul du revenu imposable de la corporation mère pour une année d’imposition donnée se terminant après cette date, à l’exception de la fraction de cette perte qu’il est raisonnable de considérer comme résultant de l’exploitation d’une entreprise [] qui sont déductibles

(c)  in the case of such portion of any non‑capital loss … of the subsidiary as may reasonably be regarded as its loss from carrying on the subsidiary’s loss business, be deemed, for the taxation year of the parent in which the subsidiary’s loss year ended, to be a non‑capital loss … of the parent from carrying on the subsidiary’s loss business, …

 

 

 

 

 

 

except that

 

(e)  where at any time control of the … subsidiary has been acquired by a person or group of persons, no amount in respect of the subsidiary’s non‑capital loss … for a taxation year ending before that time is deductible in computing the taxable income of the parent for a particular taxation year ending after that time, except that such portion of the subsidiary’s non‑capital loss … as may reasonably be regarded as its loss from carrying on a business … is deductible only

 

 

 

 

(i) seulement si cette entreprise est exploitée par la filiale ou par la corporation mère à profit ou dans une attente raisonnable de profit tout au long de l’année donnée, et []

(i) if that business is carried on by the subsidiary or the parent for profit or with a reasonable expectation of profit throughout the particular year, and …

 

Historique

 

[6]              Il existe peu d’éléments de preuve, sinon aucun, au sujet des activités et de l’entreprise de Newport avant l’année 1984, M. Wensel, l’âme dirigeante de Newport, est décédé avant le début de l’instruction. Le ministre, lorsqu’il a présumé les faits en établissant une cotisation à l’égard de STB, a conclu que l’entreprise de Newport consistait à acheter et à vendre des biens‑fonds sans engager de frais d’aménagement et a décrit l’entreprise comme constituant de la spéculation foncière. D’autre part, le ministre estimait que l’appelante s’occupait d’aménagement de biens‑fonds, soit une entreprise différente de celle que Newport exploitait. La preuve mise à ma disposition ne m’amène pas à conclure d’une façon ou d’une autre quelle était l’entreprise de Newport lorsqu’elle a subi les pertes visées par les présents appels. Je reviendrai sur la question plus loin dans les présents motifs.

 

[7]              Le dirigeant de l’appelante, James Houston, ingénieur de profession, était actif dans le domaine immobilier depuis son arrivée à Vancouver, en 1957. En 1982, son entreprise a [traduction] « fortement chuté » et il a [traduction] « recommencé », en constituant l’appelante en personne morale, en 1983. M. Houston a déclaré que, par l’entremise de l’appelante et d’autres entités, avant et après 1983, il achetait des biens‑fonds en vue de les revendre, de les aménager et de les vendre ou de les aménager à titre d’investissement.

 

[8]              Avant 1983, M. Houston avait acheté à Port Moody un bien‑fonds loti dont il a été propriétaire pendant plusieurs années et il a ensuite [traduction] « acquis une participation » dans Canadian Industries Limited (« CIL »), qu’il a par la suite [traduction] « achetée ». Il a finalement vendu à Corma, une société d’aménagement foncier de l’Alberta, sa participation dans le bien de Port Moody. Il avait également acquis des biens‑fonds à Pitt Meadows et avait construit des habitations en vue de les vendre et il avait en outre acquis des biens‑fonds qu’il a vendus au gouvernement de la Colombie‑Britannique. M. Houston estimait qu’avant la constitution en personne morale de STB, il avait participé à [traduction] « environ 50 à 100 » investissements.

 

[9]              Quelque temps après la constitution de STB en personne morale, M. Houston a rencontré Richard Browning et Bev Armstrong et, après [traduction] « avoir établi une relation », ils avaient convenu de participer ensemble à des projets. M. Armstrong était un ancien employé de M. Houston; il avait des antécédents en matière de finances et d’aménagement. M. Browning avait de l’expérience dans le domaine de la construction. M. Houston a décrit MM. Armstrong et Browning comme [traduction] « des jeunes gens à la fin de la vingtaine ou au début de la trentaine ». M. Houston était âgé de 49 ans à ce moment‑là. Les trois hommes ont convenu que tous les projets seraient détenus dans une proportion de 50 p. 100 par M. Houston, et dans une proportion de 25 p. 100 chacun par MM. Browning et Armstrong. Les projets seraient détenus par différentes entités, des sociétés et des sociétés de personnes. Le nom devant être utilisé pour les projets aux fins de la commercialisation était celui de « Pacific Western Realty » (ci‑après « Pacific Western »).

 

[10]         Pendant toute la période pertinente, Pacific Western comptait un petit groupe d’employés, environ sept ou huit, selon M. Houston. Tous les travaux de construction étaient exécutés par des entrepreneurs [traduction] « avec qui [ils] travaill[aient] en étroite collaboration ».

 

[11]         En 1990, STB détenait douze investissements dans des sociétés en commandite et dans des coentreprises. Tous les investissements sauf un, la société de personnes Red Robin Restaurants of Canada, étaient faits dans le domaine immobilier. Les parts dans les biens immeubles variaient de 37,5 à 50 p. 100. Les investissements comprenaient des options sur des biens, à False Creek, lesquelles ont été vendues à profit, [traduction] « probablement » avant l’acquisition du titre y afférent. La société STB avait également acheté un bien en face de l’édifice B.C. Hydro, à Vancouver, mais elle a vendu le bien à des gens de Hong Kong avant le début des travaux de construction. Un autre bien, au coin des rues Thurlow et Alberni, à Vancouver, a été acquis et un bâtiment à vocation mixte a été construit. Le bâtiment était composé de commerces loués et d’une tour d’habitation locative, que STB avait transformée en unités condominiales, mais qu’elle avait vendue en tant que bien unique. Parmi les autres biens appartenant à STB, il y avait des investissements dans la région de Vancouver et un immeuble locatif, à Calgary, [traduction] « presque identique, au point de vue des opérations, au bâtiment situé au coin des rues Thurlow et Alberni ». M. Houston a fait remarquer qu’étant donné qu’elle avait activement essayé de trouver des emplacements pour les restaurants Red Robin, l’appelante [traduction] « connaissait passablement bien » le marché immobilier et les activités d’aménagement.

 

[12]         M. Browning a corroboré une bonne partie de la preuve soumise par M. Houston. Il a qualifié M. Houston, M. Armstrong ainsi que lui‑même d’opportunistes, en ce sens que les biens qu’ils achetaient étaient mis en valeur de la façon la plus rentable, en fonction de la demande existant à ce moment‑là. Si le taux d’inoccupation des locaux à bureaux était peu élevé, un bâtiment à bureaux était construit; si le taux d’inoccupation des habitations était peu élevé, des habitations étaient construites et, s’il était possible de faire de l’argent en revendant le bien, le bien était vendu. Tout cela était fonction du marché au moment pertinent.

 

Acquisition de Newport

 

[13]         M. Houston a initialement été mis au courant de la possibilité d’acquérir les actions de Newport [traduction] « au plus 60 jours » avant que STB eût consenti à acheter les actions. Il a reconnu avoir été amené à acheter les actions de Newport [traduction] « à cause de la possibilité de mettre un revenu à l’abri ». L’opération a été présentée à M. Houston par son avocat comme étant [traduction] « une opération fiscale ». La société STB s’attendait à réaliser, au cours de son exercice 1990, un revenu de plus de 13 000 000 $, tiré de deux sociétés en commandite dont l’exercice prenait fin, dans les deux cas, le 31 mai. Newport avait subi des pertes autres qu’en capital élevées qui pouvaient être reportées aux années d’imposition 1990 et suivantes de STB.

 

[14]         M. Wensel, le dirigeant de Newport, a discuté de la vente possible des actions en faveur de l’appelante. M. Houston a bientôt appris que Homa détenait une option lui permettant d’acheter une bonne partie du bien Victoria Square et du bien Austin. Toutefois, les lots 17 à 20 n’étaient pas visés par l’option à ce moment‑là. M. Houston a également appris qu’une offre avait été faite à M. Wensel à l’égard des biens, mais que [traduction] « la Banque Royale l’avait dissuadé de les accepter ».

 

[15]         Le bien Victoria Square que Newport avait acquis en 1981 [traduction] « était fort intéressant », selon M. Houston, parce que ce bien et le bien Austin occupaient deux pâtés de maisons situés très près du centre‑ville de Calgary. À ce moment‑là, les terrains étaient utilisés comme parcs de stationnement pour les événements du Stampede et du Saddledome. En 1984, le plan de réaménagement du secteur est de Victoria Park, où était situé le bien‑fonds de Newport, prévoyait un aménagement commercial et résidentiel comportant [traduction] « des densités d’habitation fort élevées »; c’est ce qui a attiré M. Houston compte tenu de ses antécédents dans le domaine des biens résidentiels.

 

[16]         M. Browning a témoigné ce qui suit : [traduction] « Nous connaissions passablement bien le marché, à Calgary. » M. Browning passait beaucoup de temps à Calgary et estimait être [traduction] « passablement bien lié au milieu des affaires et […] a[voir] une assez bonne idée de la situation, sur le plan politique […] pour ce qui est de l’approbation des aménagements ». M. Browning était [traduction]  l’« associé vers qui on se tournait » pour les questions d’aménagement immobilier et il était chargé d’étudier la faisabilité des usages du bien Victoria Square.

 

[17]         M. Browning a expliqué que, sur le plan politique, la ville de Calgary fonctionnait différemment de la ville de Vancouver. À Calgary, il y avait des quartiers avec des conseillers municipaux élus. Les associations de propriétaires, dans les quartiers de Calgary, avaient de l’influence. Les deux conseillers municipaux représentant le secteur dans lequel le bien Victoria Square était situé appuyaient [traduction] « vigoureusement » les habitations à prix modéré et [traduction] « cela [nous] avait encouragés à nous orienter dans ce sens », comme M. Browning l’a déclaré.

 

[18]         Une étude de faisabilité des possibilités d’aménagement du bien Victoria Park a été préparée par Jeff Wren, un employé de Pacific Western. M. Wren avait passé beaucoup de temps [traduction] « à travailler à Calgary même ». M. Houston a affirmé que M. Wren était l’employé, à Pacific Western, qui s’occupait d’examiner les possibilités qu’offrait le bien. M. Houston a témoigné que l’étude avait été préparée [traduction] « en vue de s’assurer qu’aucune erreur n’avait été commise ». M. Houston avait confiance en son propre jugement quant aux possibilités du bien, mais il voulait que [traduction] « quelqu’un effectue un examen approfondi » et M. Wren avait proposé [traduction] « un plan d’aménagement théorique ». M. Wren a préparé son rapport en se fondant sur l’idée qu’un hôtel y serait aménagé ainsi qu’un restaurant Red Robin, et qu’il y aurait un certain potentiel résidentiel. Il avait inclus le restaurant parce qu’il savait que la franchise appartenait à STB. Il avait inclus un garage aérien à cause de la proximité du terrain du Stampede et de l’aréna de hockey. M. Wren ne savait pas que Homa détenait une option sur le bien. Toutefois, selon M. Houston, M. Wren [traduction] « ne s’occupait pas d’habitations » et le plan ne prévoyait pas d’habitations. M. Houston a déclaré qu’en 1989, le taux d’inoccupation résidentielle, à Calgary, était [traduction] « passablement faible » et c’était là un [traduction] « élément clé » lorsqu’il s’agissait de songer aux aspects résidentiels du bien.

 

[19]         L’avocat de la Couronne a contesté le point de vue de M. Houston lorsque celui‑ci disait qu’il fallait que le bien, pour être viable, soit affecté à des fins résidentielles, en bonne partie du moins. L’avocat de la Couronne a interrogé M. Houston au sujet de la raison pour laquelle aucun document ne confirmait son témoignage. M. Houston a déclaré qu’il n’était pas nécessaire que quelqu’un effectue une étude du bien sur la base d’un projet d’aménagement résidentiel de la même façon que M. Wren l’avait fait aux fins de l’aménagement commercial. M. Houston a affirmé avec insistance que cela n’était pas nécessaire parce que, à son avis, une affectation commerciale ne constituait pas l’utilisation optimale du bien. Il a affirmé qu’à ce moment‑là, il ne savait pas exactement ce qui allait se passer. M. Houston a déclaré que le travail de M. Wren consistait à leur démontrer [traduction] « […] que rien n’avait été oublié et que le projet était économiquement viable ». M. Houston a réitéré que l’expertise de M. Wren était de nature commerciale et que c’était M. Wren qui avait procédé à l’étude, plutôt qu’une personne possédant une expertise dans le domaine résidentiel, parce qu’il était disponible à ce moment‑là.

 

[20]         Les plans envisagés par Homa à l’égard des biens n’enthousiasmaient pas M. Houston – Homa envisageait un aménagement commercial, et notamment un hôtel et un restaurant d’une superficie de 20 000 pieds carrés – mais M. Houston a reconnu que, si un hôtelier avait manifesté de l’intérêt, [traduction] « [nous] aur[ions] envisagé la chose ». L’appelante songeait à des restaurants, mais pas de la taille envisagée par Homa. Les restaurants Red Robin exploités par le groupe de M. Houston avaient une superficie d’environ 6 500 pieds carrés. Toutefois, la Stampede Association appuyait les projets de Homa, qui comprenaient également des commerces de détail et un [traduction] « petit » immeuble à bureaux. M. Browning pensait qu’il y avait de la place pour les intérêts commerciaux, mais M. Houston croyait que le site était trop éloigné du centre‑ville de Calgary pour être un emplacement de détail de premier ordre. Des unités résidentielles ainsi que la clientèle du Stampede et des congrès, que M. Houston a qualifiée [traduction] d’« irrégulière », seraient nécessaires en vue d’appuyer des entreprises commerciales et, à son avis, [traduction] « un projet d’habitations à prix modéré situé à proximité du centre‑ville était un projet gagnant ».

 

[21]         L’option que Homa détenait sur les biens Victoria Park et Austin n’inquiétait pas M. Houston. Il avait parlé à un certain M. Hartung, chez Homa, et avait conclu que Homa n’était pas un promoteur de profession et qu’elle s’engageait dans un projet pour lequel son dirigeant ne possédait aucune expérience. Selon lui, les possibilités pour Homa d’obtenir du financement étaient [traduction] « plutôt minces ». Toutefois, Homa a informé M. Houston qu’elle représentait des investisseurs de l’Allemagne de l’Ouest qui avaient la capacité financière voulue et qu’un investissement dans le secteur immobilier canadien offrait des avantages fiscaux pour des investisseurs de l’Allemagne de l’Ouest. Par conséquent, il y avait une possibilité d’obtenir une grosse participation, mais M. Houston était d’avis que selon les règles canadiennes, c’est‑à‑dire pour ce qui est de la question de savoir ce que les banques canadiennes financeraient et la façon dont elles le feraient, le projet de Homa ne disposait pas de [traduction] « possibilités de financement ».

 

[22]         M. Houston a déclaré que, si Homa exerçait son option, Newport posséderait encore un terrain en coin, les lots 17 à 20, lequel serait situé à côté d’un gros projet et qu’une fois les travaux de construction achevés, le projet générerait énormément de clientèle. La société STB serait en mesure de construire un immeuble à vocation mixte semblable à celui qui était situé au coin des rues Thurlow et Alberni. De plus, M. Houston estimait que STB pourrait agir à titre de coentrepreneur avec Homa à cause de son expérience et de ses antécédents dans le domaine des projets d’aménagement. M. Houston et M. Browning ont déclaré que STB avait traité avec le même représentant de la chaîne d’hôtels que Homa. [traduction] « Nous comprenions les questions de coûts, d’architectes […] ces gens n’en avaient pas la moindre idée. » De toute façon, les lots 17 à 20 auraient augmenté de valeur.

 

[23]         M. Houston a déclaré savoir que le bien Austin offrait des possibilités d’aménagement à usage mixte, de sorte que [traduction] « tout terrain sur lequel il était possible de mettre la main était une bonne affaire, pourvu que le prix soit acceptable ». De plus, le bien Austin faisait partie de l’offre groupée qui comprenait les actions de Newport.

 

[24]         Quoi qu’il en soit, STB, lorsqu’elle a acheté les actions de Newport, étudiait la faisabilité d’un projet d’aménagement des biens, selon M. Browning. Il s’agissait d’une grosse parcelle de terre et STB [traduction] « essayait de consulter sa boule de cristal pour deviner ce qui allait se passer cinq ans plus tard », et pour savoir quelle serait la conjoncture du marché, à Calgary. M. Browning a relaté qu’en 1989, [traduction] « la situation, à Calgary, n’était pas bonne » sur le plan économique. La plupart des sociétés d’exploration avaient fermé leurs portes; le prix du pétrole était bas. Le taux d’inoccupation des immeubles à bureaux, à Calgary, était élevé.

 

[25]         La société STB a acquis toutes les actions émises en circulation de Newport le 29 mai 1989 au prix de 468 476 $ et le prête‑nom de STB, 400967, a acheté la dette de Newport en versant un montant de 2 000 000 $ à la Banque Royale. Newport a été liquidée le 30 mai 1989. Les frais de règlement des autres dettes de Newport s’élevaient en tout à 1 401 524 $[5].

 

[26]         Les lots 17, 18, 19 et 20 ont également été acquis par STB [traduction] « francs et quittes » le 30 mai 1989.

 

[27]         M. Houston convenait qu’il était [traduction] « passablement urgent », comme le disait l’avocat de l’intimée, que l’acquisition de Newport soit conclue au plus tard le 30 mai 1989, de façon que les pertes de Newport puissent être utilisées par STB dans son exercice 1990, à un moment où STB prévoyait réaliser un revenu substantiel.

 

[28]         De l’avis de M. Houston, le prêt consenti par la Banque Royale[6] devait être préservé [traduction] « parce que c’était ce qui avait créé la déduction ». La société 400967 Alberta Ltd. a acheté la créance de la  Banque Royale de façon à éviter l’application des règles sur les remises de dettes établies par la Loi[7]. Une autre raison que M. Houston a mentionnée, pour ce qui est de l’acquisition de la créance, était qu’il s’agissait d’une opération complexe et que, dans le cadre du marché, M. Wensel devait arriver à un règlement avec les créanciers. M. Wensel ne voulait pas que [traduction] « des créanciers inconnus arrivent de nulle part » [et] « le maintien de la situation débitrice en entier assurait une protection contre des créanciers inconnus ».

 

[29]         Avant l’acquisition des actions de Newport, STB avait pris des dispositions avec la Banque Canadienne Impériale de Commerce (la « CIBC ») en vue de financer les opérations. Le montant du prêt était de 2,5 millions de dollars, le taux d’intérêt étant le taux préférentiel plus un et quart pour cent. La durée du prêt était d’un an, le prêt devait être remboursé au complet au plus tard le 31 mai 1990. M. Houston a décrit ce prêt et les intérêts y afférents comme étant [traduction] « passablement normaux » étant donné que l’on ne cherche habituellement pas à amortir un prêt d’un an. M. Houston a réitéré que STB [traduction] « ne savait pas exactement ce qui allait arriver aux biens », une fois achetés[8].

 

[30]         M. Houston a reconnu à plusieurs reprises que l’organisation de l’opération aux fins de l’acquisition des actions de Newport avait fait l’objet d’une planification fiscale. STB devait obtenir un permis de l’Alberta pour exploiter une entreprise en Alberta. Il fallait prendre des précautions en vue de faire en sorte qu’il n’y ait pas remise des dettes de Newport et, une fois acquise, l’entreprise de Newport devait être exploitée par STB dans une attente raisonnable de profit tout au long de l’année au cours de laquelle STB voulait utiliser les pertes de Newport. Toutefois, M. Houston a également dit qu’il estimait que le bien sous‑jacent de Newport offrait [traduction] « des possibilités réelles » d’aménagement et que, peu importe que Homa réussisse ou non, STB pourrait finalement se retrouver avec une belle parcelle de terrain qu’elle pourrait aménager elle‑même ou avec un autre promoteur.

 

[31]         Dans son exposé préliminaire, l’avocat de l’intimée a fait remarquer qu’il existe fort peu de documents concernant l’acquisition de Newport par STB. La question a été poursuivie lors du contre‑interrogatoire. Ainsi, STB n’avait pas préparé de plan d’aménagement pour les biens. M. Houston a pris la position selon laquelle Homa participerait au plan d’aménagement étant donné qu’elle contrôlait le bien‑fonds. Newport coopérerait avec Homa. M. Houston a affirmé qu’il n’y avait pas lieu de faire autre chose avec les lots 17 à 20 tant qu’une décision ne serait pas prise au sujet de l’aménagement final de l’emplacement. M. Houston ne croyait pas que Homa puisse faire ce qu’elle voulait faire, même si elle obtenait les fonds nécessaires. La société STB croyait que Homa devrait embaucher une personne qui s’y connaissait en matière d’aménagement puisque Homa n’avait pas la moindre idée de ce qui se passait. M. Houston croyait qu’il était possible que STB puisse s’intégrer dans le projet d’aménagement du bien‑fonds qui était contigu à son bien. Dans ces conditions, aucun document ou rapport écrit ne s’avérait nécessaire. Aucun document n’a été préparé à l’égard d’une coentreprise avec Homa étant donné que cette dernière faisait alors ce qu’elle voulait.

 

[32]         L’avocat de l’appelante a interrogé M. Houston au sujet de discussions que ses associés et lui‑même avaient eues avec la Calgary Stampede Association. M. Browning traitait avec cette association pour le compte de STB et M. Houston avait l’impression que l’on avait conseillé à l’association de ne pas acheter de biens, mais qu’une fois que STB avait acquis les biens Victoria Park et Austin, l’association [traduction] « était prête à s’opposer […] à tout gros projet d’aménagement résidentiel […] ». M. Browning a organisé une réunion avec un représentant du Stampede de Calgary, M. Ron Jaqus, après l’achat et il est devenu clair à ses yeux que le Stampede voulait que le bien Victoria Square soit aménagé d’une façon qui ne [traduction] « nuirait » pas à ses activités. Le Stampede voulait que le bien soit affecté à un usage qui lui serait bénéfique et [traduction] « cela voulait dire […] un usage commercial ». L’impression de M. Browning a été confirmée lors de discussions avec un administrateur du Stampede, M. Robert Poffenroth, qui était également avocat, à Calgary, et qui représentait le Stampede.

 

[33]         Afin de clarifier plusieurs des principales opérations, l’entente entre STB, Newport, 396414 et M. Wensel aux fins de l’achat par STB (ou par un prête‑nom) des actions de Newport ainsi que des dettes et des obligations de Newport a été conclue le 9 mai 1989. L’opération a été structurée de façon que STB achète les actions de Newport et que son prête-nom, 400967, achète entre autres tous les droits, titres et intérêts se rattachant à la dette que Newport avait envers la Banque Royale. La société STB s’engageait également à acheter d’Austin Curtin Sales le bien Austin et le titre légal afférent aux actions de Newport. Ces opérations ont été conclues avant le 31 mai 1989.

 

[34]         Comme il en est fait mention aux paragraphes 47 et 48 de l’exposé conjoint des faits, les ententes décrites aux paragraphes 36, 37, 38, 39 et 40 ont été résiliées le 30 mai. Le même jour, après la dissolution de Newport, STB a accordé à Homa une option sur le bien Austin et sur le bien Victoria Square ainsi que sur les lots 17 à 20, au cas où Homa n’obtiendrait pas d’option sur le bien Khullar avant midi, le 30 mai. Le prix d’achat que Homa devait payer pour les biens était de 4 000 000 $. L’option devait expirer le 1er avril 1990. L’option initiale de Homa aux fins de l’achat des biens comportait également un prix de 4 000 000 $. Homa a de fait acquis une option sur le bien Khullar et, le 30 mai également, Homa a ensuite accordé une option sur le bien Khullar à STB[9] qui, en acquérant ce bien, l’a vendu au prête‑nom du Stampede.

 

[35]          La société STB n’a rien fait des biens tant que Homa n’a pas tenté d’exercer son option, et ce, malgré les discussions antérieures que M. Browning avait eues avec les représentants du Stampede. M. Houston a expliqué que STB ne voulait pas élaborer de plans à l’égard des biens tant que Homa ne déciderait pas ce qu’elle allait faire et [traduction] qu’« à ce moment‑là, il [leur] était impossible de le savoir ». En d’autres termes, tant que Homa ne décidait pas ce qu’elle allait faire du bien, STB ne pouvait rien faire sur le site.

 

[36]         Lorsque Homa a donné avis, le 30 mars 1990, qu’elle exercerait l’option relative aux biens, M. Houston a eu la réaction suivante : [traduction] « Ils ont décidé qu’ils ne seraient pas en mesure de donner suite au projet. » Homa ne disposait pas des fonds nécessaires pour aller de l’avant. M. Houston a expliqué que Homa [traduction] « détenait un permis d’aménagement, mais [qu’]elle n’avait pas de dessins d’exécution, [qu’]elle n’avait rien d’autre que des croquis et certaines photos et des plans de base ». À son avis, pour donner suite au projet, il fallait avoir une [traduction] « participation fortement majoritaire » pour que cela fonctionne. M. Houston a ajouté que [traduction] « s’ils allaient avoir recours à qui que ce soit du côté canadien, comme une banque, à moins d’avoir une participation majoritaire, ils n’avaient pas suffisamment de renseignements à ce moment‑là. Ils ne pouvaient pas dire ce que cela allait coûter exactement. Ils n’avaient pas de locataires. Ils n’avaient pas d’engagements de la part d’un hôtel. La mesure qu’il fallait logiquement prendre était de demander une prorogation, […] [mais] […] s’ils demandaient une prorogation, […] on leur aurait probablement demandé de l’argent ». De l’avis de M. Houston, il fallait que quelque chose arrive. Voici ce qu’il a déclaré : [traduction] « S’ils demandaient une prorogation à ce moment‑là, il estimait qu’ils allaient, selon toute probabilité, finalement exercer l’option. » À son avis : [traduction] « Toute personne s’y connaissant en matière d’aménagement, si elle croyait réellement pouvoir conclure le marché, aurait négocié une prorogation de l’option, au lieu de dire […] où en était le processus d’aménagement ».

 

[37]         La société STB a demandé à Homa où était l’argent nécessaire à l’achat des biens et, selon M. Houston, Homa a répondu que les titres afférents aux biens n’étaient pas quittes. M. Houston n’était pas d’accord étant donné que la Banque Royale du Canada et la CIBC avaient toutes deux prêté de l’argent, le bien Victoria Square étant donné en garantie, et [traduction] « par conséquent, l’idée selon laquelle il y avait quelque chose qui n’allait pas avec le titre était tout simplement insensée ». Enfin, M. Hartung, de Homa, a reconnu que l’option avait expiré, mais il voulait que STB verse un montant de 50 000 $ et STB a refusé. Homa a contré en offrant de vendre ses dessins et plans à STB moyennant le versement d’un montant de 250 000 $. L’offre a encore une fois été refusée par STB parce que, de l’avis de M. Houston, les dessins et plans n’avaient absolument aucune valeur. Homa a déposé divers caveats sur le bien et finalement, au mois de juillet 1990, les parties sont arrivées à un règlement : Homa s’est engagée à ne pas exercer l’option et à libérer le titre afférent aux biens; de son côté, STB s’engageait à verser 250 000 $ à Homa si elle utilisait sous quelque forme que ce soit les dessins de Homa. M. Houston a affirmé qu’il s’agissait d’un engagement très facile à prendre étant donné qu’il n’avait pas l’intention d’utiliser les dessins.

 

[38]         En réponse à la question que l’avocat de l’appelante avait posée au sujet des raisons pour lesquelles STB avait elle‑même acquis le bien de Newport plutôt qu’avec un associé, M. Houston ne s’est pas gêné pour répondre : [traduction] « Parce que STB avait besoin des pertes. » M. Houston a ajouté que si le bien n’avait pas été vendu et si STB s’était vue obligée de procéder à l’aménagement, le bien aurait été réorganisé de telle façon que les trois associés, c’est‑à‑dire MM. Browning et Armstrong et lui‑même, possèdent les biens dans une proportion de 25 p. 100, de 25 p. 100 et de 50 p. 100 respectivement.

 

La vente en faveur du Stampede de Calgary

 

[39]         M. Houston ne se rappelait pas expressément si STB avait communiqué avec le Stampede en vue de vendre les biens ou si c’était le Stampede qui avait communiqué avec STB en vue de les acheter. Jusqu’au mois de juillet 1990, c’était Homa qui traitait avec la ville de Calgary et M. Houston croyait comprendre que Homa avait peut‑être obtenu un permis d’aménagement. Des discussions entre M. Browning et les représentants du Stampede ont amené STB à se rendre compte que le Stampede voulait obtenir le contrôle des biens, pour ce qui est de ce qui devait y être aménagé, à défaut d’en être propriétaire.

 

[40]         En réponse à la question que son avocat lui avait posée au sujet de ce qui l’avait amené à décider de vendre les biens, M. Houston a déclaré qu’en 1984, le plan de réaménagement du secteur Victoria Park est offrait diverses possibilités, y compris un zonage pour un ensemble domiciliaire à haute densité, un zonage pour des commerces de détail et un zonage commercial. Toutefois, il a réitéré qu’à son avis, il n’était pas réaliste de convertir le site entier en un projet d’aménagement commercial. Il a affirmé avec insistance [traduction] qu’« une bonne partie du site » devait être affectée à l’habitation, mais que la Stampede Association avait clairement dit qu’elle s’y opposerait, malgré ce que croyaient deux conseillers municipaux ou certaines autres personnes du district. M. Houston estimait qu’il y aurait [traduction] « une longue lutte » avec le Stampede; or, STB ne voulait pas se lancer dans une longue lutte avec la Stampede Association. Cependant, STB a conclu que, dans ces conditions, il n’y avait qu’un acheteur et que cet acheteur était la Stampede Association; les biens ont été vendus à la Stampede Association par l’entremise de son prête‑nom, 383148 Alberta Ltd.

 

[41]         L’offre initiale que le Stampede avait soumise à l’égard des biens s’élevait à 3,725 millions de dollars, soit environ 20 $ le pied carré. M. Houston croyait qu’il s’agissait de leur offre minimale. Si les biens n’étaient pas vendus, cela ne l’inquiétait pas parce que, comme il l’a dit : [traduction] « Nous étions suffisamment importants pour être en mesure de les conserver. Nous n’avions pas à les vendre. » Les négociations se sont poursuivies jusqu'à ce qu’une contre‑offre de 4,8 millions de dollars soit acceptée, à condition qu’un autre immeuble d’habitation appelé les appartements Khullar vienne s’ajouter aux autres biens. M. Houston a expliqué que le bien Khullar était situé au coin de la 13e avenue et qu’en l’acquérant, le Stampede serait en mesure [traduction] d’« éliminer » la 13e avenue, de façon que les biens soient contigus. Le prix des biens, y compris le bien Khullar, qui a été acquis par STB pour le conseil du Stampede, s’élevait en tout à 4,432 millions de dollars. M. Houston a calculé que le bien Khullar, situé en coin, valait environ 25 $ le pied carré et il croyait que le prix des deux biens, à l’exclusion du bien Khullar, était d’environ 23,50 $ le pied carré. Il estimait que ce montant se situait au sommet du marché à ce moment‑là.

 

[42]         Lors du contre‑interrogatoire de M. Houston, l’avocat de l’intimée a fait une distinction entre l’entreprise de STB et les entreprises d’autres sociétés ou entités appartenant, directement ou indirectement, à M. Houston. M. Houston a confirmé que STB n’avait été en cause dans l’achat de biens‑fonds en vue de la revente que dans un seul cas, avant 1989; il s’agissait du bien de False Creek. La société STB était associée au projet de False Creek. M. Houston a confirmé que STB faisait habituellement partie d’une société en commandite qui achetait un bien particulier. Lors de son interrogatoire préalable, M. Houston a déclaré que les associés de la société en commandite étaient habituellement STB et deux autres sociétés. La société STB participait également à des coentreprises.

 

Analyse

 

[43]         Pour que l’appelante ait gain de cause, il faut, en vertu du sous‑alinéa 88(1.1)e)(i) de la Loi, que l’entreprise de Newport qui a subi les pertes, l’entreprise déficitaire, soit exploitée par STB une fois que les actifs de Newport ont été liquidés et intégrés à STB. Il n’est pas contesté que les actifs de Newport ont été acquis par STB au cours de l’année d’imposition 1989 de STB. En établissant la cotisation, le ministre a supposé que Newport avait cessé d’exploiter une entreprise, y compris l’entreprise qui avait subi les pertes, en 1984. Il s’agit de savoir si STB exploitait sa propre entreprise au cours des années d’imposition 1990 et 1991 et, dans l’affirmative, si STB exploitait l’entreprise de Newport à profit ou dans une attente raisonnable de profit tout au long des années 1990 et 1991.

 

[44]         L’avocat de l’appelante a déclaré que la question dont je suis saisi est passablement simple : à savoir si, après avoir acquis le contrôle d’une autre société et après avoir acquis les actifs de cette société, la société contribuable s’occupant d’immobilier peut déduire des pertes autres qu’en capital subies par l’autre société s’occupant d’immobilier.

 

[45]         Comme le ministre le déclare, trois questions se posent :

i)        STB exploitait‑elle l’entreprise déficitaire de Newport?

ii)       Si STB exploitait l’entreprise déficitaire de Newport, a-t‑elle exploité cette entreprise tout au long des années 1990 et 1991?

iii)      S’il est répondu à la deuxième question par l’affirmative, STB exploitait‑elle l’entreprise déficitaire à profit ou dans une attente raisonnable de profit?

 

i)        L’entreprise de Newport

 

[46]         Comme il en a ci‑dessus été fait mention, la preuve est insuffisante en ce qui concerne l’entreprise que Newport exploitait au cours des années où elle a subi des pertes. M. Wensel, l’actionnaire majoritaire de Newport au début des années 1980, était décédé lors de l’instruction. Aucune personne qui aurait pu avoir connaissance de l’entreprise de Newport n’a témoigné. J’hésite à accepter sans réserve comme étant un fait une hypothèse que le ministre a émise en établissant la cotisation, un fait qui peut constituer un élément essentiel aux fins du règlement de l’appel et, bien qu’il ne soit pas établi que ce fait soit inexact, sa véracité est loin d’être certaine. Ainsi, une telle hypothèse est peut‑être fondée sur du ouï‑dire. Selon la preuve qui m’a été soumise, le fait qui a été présumé semble résulter d’une conclusion tirée par un vérificateur à la lecture du rapport d’un directeur de banque, en date du 9 mars 1981, dans lequel le commentaire suivant est fait : [traduction] « En règle générale, ils [c’est‑à‑dire Newport] essaient de revendre les biens‑fonds dans un délai de douze à 24 mois, sans engager de frais d’aménagement. » L’auteur du rapport dit également que M. Wensel rassemble des biens‑fonds en vue d’une [traduction] « revente rapide ». Dans un [traduction] « curriculum vitae personnel », il est dit que M. Wensel a constitué Newport en personne morale et qu’il a commencé à rassembler des biens‑fonds en vue d’un lotissement ainsi qu’en vue [traduction] « de la réorganisation et de la vente » à des fins d’aménagement. Dans un autre rapport bancaire, daté du 21 octobre 1988, l’entreprise de Newport était également décrite comme s’occupant d’aménagement immobilier. On a également produit un rapport d’évaluation de 1982, disant que les biens offraient des possibilités d’aménagement, une étude non datée, probablement préparée en 1983 ou en 1984, concernant la commercialisation d’un hôtel sur les biens, préparée par Laventhol & Howath, dans laquelle M. Wensel était désigné comme étant un promoteur[10], ainsi qu’une lettre datée du 29 juillet 1983 que le maire de Calgary avait envoyée à M. Wensel, dans laquelle il était question du projet d’aménagement d’un hôtel sur le bien Victoria Square. Dans les états financiers de Newport concernant l’année 1988, il est dit que les biens sont détenus à des fins d’aménagement futur. L’argument du ministre selon lequel, avant le mois de septembre 1984, Newport s’occupait de spéculation foncière [traduction] « et [que] c’était cette entreprise […] qui donnait lieu aux pertes autres qu’en capital […] » et l’argument invoqué par STB, selon lequel avant le mois de septembre 1984, Newport s’occupait d’aménagement immobilier, sont tous deux fondés sur du ouï‑dire. Toutefois, il est clair que, pendant toute la période pertinente, Newport s’occupait d’immobilier et que cette entreprise comportait peut‑être des activités de spéculation et d’aménagement foncier.

 

ii)       L’entreprise de STB

 

[47]         L’avocat de l’intimée a nié qu’en 1990 et en 1991, STB eût exploité une entreprise qui avait été exploitée par Newport. En particulier, STB n’exploitait pas d’entreprise à l’égard des biens. L’avocat a examiné les activités immobilières de STB et il a conclu qu’avant l’année 1989, STB n’avait acheté qu’une seule fois des biens‑fonds pour son propre compte. Toutes les autres acquisitions de biens‑fonds étaient effectuées [traduction] « par l’entremise de sociétés en commandite dont elle [était] membre ». Et M. Houston lui‑même a admis avoir acheté des biens‑fonds, les avoir lotis et les avoir ensuite vendus. Cependant, l’avocat a fait valoir que STB elle‑même ne s’était jamais livrée à l’achat de biens‑fonds en vue d’une revente rapide.

 

[48]         Le fait qu’une personne est membre d’une société de personnes n’indique pas qu’elle n’exploite pas d’entreprise. De fait, la Partnership Act de l’Alberta définit le mot « partnership » (société de personnes) comme suit :

 

[traduction] 

 

Relation qui existe entre des personnes qui exploitent une entreprise en commun en vue de réaliser un bénéfice[11].

 

[49]         L’article 50 de la Partnership Act prévoit qu’une société en commandite peut être créée afin d’exploiter une entreprise qu’une société de personnes sans commanditaires peut exploiter.

 

[50]         Le libellé de la Partnership Act est clair : un associé exploite une entreprise avec un autre ou plusieurs autres associés[12]. Ce n’est pas la « société de personnes » qui exploite l’entreprise. Selon la preuve, STB exploitait une entreprise immobilière en 1990 et en 1991, ainsi qu’au cours des années antérieures. Le fait qu’elle exploitait une entreprise avec d’autres personnes ne change rien au fait qu’elle exploitait une entreprise.

 

[51]         L’avocat de l’intimée a soutenu que Newport se livrait à des activités de spéculation, alors que STB s’occupait d’aménagement foncier, soit une entreprise différente. L’intimée nie la position prise par l’appelante, à savoir que l’immobilier est une entreprise générique qui peut comprendre des activités de spéculation foncière et d’aménagement foncier à des fins de revente. L’avocat de l’intimée a soutenu que la thèse de l’appelante n’est pas conforme au bon sens, étant donné que, même si une entreprise d’aménagement immobilier comporte toujours un aspect spéculatif, compte tenu du fait qu’il est possible qu’une offre soit spontanément faite, le contraire n’est pas toujours vrai. Un [traduction] « contribuable pourrait organiser son entreprise de façon à chercher uniquement à revendre rapidement des biens » sans avoir de connaissances en matière d’aménagement ou sans avoir la capacité voulue pour s’occuper d’aménagement.

 

[52]         L’avocat de l’intimée a expliqué que, si l’immobilier est une entreprise générique et qu’il [traduction] « englobe toujours des activités d’aménagement et des activités visant à tirer un revenu de la spéculation, le critère revenu‑capital, selon lequel il faut chercher à savoir s’il existait une intention secondaire, serait dénué de fondement ».

 

[53]         Le mot « immobilier » évoque un grand nombre d’activités : aménagement foncier, spéculation foncière, location d’immeubles, courtier ou agent immobilier… la liste est illimitée. Il y a le secteur immobilier, qui englobe toutes les activités immobilières imaginables, mais les entreprises immobilières ne sont pas toutes des entreprises identiques ou substantiellement similaires. Ainsi, le promoteur immobilier n’exploite pas le même genre d’entreprise qu’un courtier immobilier et la personne qui s’occupe de la location d’habitations n’exploite pas nécessairement le même genre d’entreprise qu’une personne qui s’occupe exclusivement de spéculation foncière. Il existe bien sûr des exceptions; chaque cas dépend des faits qui lui sont propres.

 

[54]         Je ne puis souscrire à l’argument de l’avocat de l’intimée lorsqu’il affirme que l’immobilier ne peut pas être considéré comme une entreprise générique. Toutefois, les activités dans le domaine immobilier ne se ressemblent pas toutes. Il arrive souvent que, dans le secteur immobilier, l’activité commerciale d’une société privée soit caractérisée par la personnalité de ses dirigeants et par leur tolérance au risque. Le contribuable qui s’occupe d’immobilier possède peut‑être bien des biens‑fonds en vue des les revendre ainsi que des biens‑fonds en vue de les aménager pour son propre compte, ou encore en vue des les aménager et de les revendre. Un contribuable peut acheter un biens‑fonds dans l’intention de le lotir et de vendre ensuite les lots, ou il peut acheter un bien‑fonds, le lotir et y construire des habitations pour son propre compte. Il peut arriver qu’à cause de son expérience et de sa connaissance de l’industrie, un contribuable sache qu’il fait une bonne affaire s’il achète un bien‑fonds, et qu’il l’acquière même s’il n’a pas de projets immédiats pour ce bien‑fonds. Un contribuable, comme le groupe Pacific Western, que M. Armstrong a décrit, peut acheter un bien dans un but précis et changer rapidement d’idée pour en faire autre chose.

 

[55]         La Loi elle‑même adopte un point de vue plutôt libéral en décrivant une activité particulière, par exemple lorsqu’elle définit les mots « agriculture » et « pêche »[13]. L’agriculture comprend des activités aussi distinctes que l’entretien de chevaux de course, l’élevage de la volaille, l’élevage d’animaux à fourrure, la pomoculture, l’apiculture. La pêche comprend la prise de mollusques et d’animaux marins. Dans le bulletin d’interprétation 206R, publié le 29 octobre 1979, le prédécesseur de l’Agence du revenu du Canada faisait remarquer qu’« [i]l est impossible d’établir des règles générales précisant dans quels cas des entreprises sont de même nature », mais indiquait à titre d’exemples les activités qui sont visées par les définitions de l’agriculture et de la pêche. Il était déclaré plus haut, dans le bulletin, que « le fait que les entreprises d’un contribuable soient de différente nature, par exemple la fabrication et la vente, ne les empêchent pas de constituer une seule et même entreprise » s’il y a suffisamment de corrélation, d’entrelacement ou d’interdépendance entre les opérations.

 

[56]         M. Houston et ses associés semblent être des promoteurs immobiliers chevronnés. Les biens ont été achetés à des fins fiscales, mais M. Houston n’a jamais oublié que les biens offraient des possibilités d’aménagement à profit. Une fois que STB avait acquis les biens, M. Browning a communiqué avec le Stampede de Calgary en vue de déterminer ce qui pourrait être fait des biens. Il a finalement négocié le prix avec le Stampede.

 

 

[57]         Je souscris aux remarques que mon collègue, le juge Archambault, a faites dans la décision Gaz Metropolitain Inc. c. La Reine[14] :

 

 

Il me paraît évident que l’article 88 de la Loi vise à empêcher qu’une société dont l’activité principale serait, par exemple, la vente du gaz naturel, achète une société dont l’activité principale est la fabrication de téléviseurs, à moins que cette dernière entreprise ne soit exploitée à profit ou dans une attente raisonnable de profit, la déduction des pertes ne pouvant être faite que dans la mesure des revenus provenant de l’entreprise de fabrication de téléviseurs.

 

[58]         Un bien qui est acheté à des fins spéculatives ou en vue d’être aménagé et revendu fait habituellement partie des stocks; le bien‑fonds est acheté en vue d’être revendu à profit; celui qui l’achète exploite une entreprise. Il est possible de faire une distinction entre une entreprise lorsque le bien‑fonds est acheté en vue d’être revendu et une entreprise dans le cadre de laquelle un bien‑fonds est acheté à titre d’investissement pour qu’un revenu, par exemple un loyer, soit tiré du bien[15]. Il est plus difficile de faire une distinction quelconque entre ces entreprises lorsque l’intention est fondamentalement la même, à savoir acheter le bien‑fonds et le revendre. Les notions de spéculation foncière et d’aménagement foncier ne sont pas complètement isolées l’une de l’autre; il y a souvent un passage d’une activité à l’autre, en particulier lorsque la même personne exerce les deux activités. Un bien‑fonds qui est acheté en vue d’être aménagé et revendu peut avoir à être vendu sans avoir été aménagé, et un bien‑fonds qui est acheté à des fins spéculatives peut s’avérer un emplacement propice à l’aménagement.

 

[59]         L’intimée a allégué que l’appelante ne possédait pas de documents à l’appui lorsqu’elle indiquait ce qu’elle aurait pu faire des biens. Je suis d’accord avec le témoin de l’appelante pour dire qu’il n’aurait pas valu la peine que STB fasse des efforts en vue de planifier l’aménagement des biens tant que Homa détenait une option d’achat. De plus, je ne dispose d’aucun élément de preuve montrant que les sociétés privées, ayant peu d’actionnaires, exigent que toutes les décisions et tous les projets soient documentés. Il s’agit d’un des attraits d’une société privée : elle peut prendre des décisions plus rapidement qu’une société qui compte de nombreux actionnaires ou qu’une société publique. Ainsi, les administrateurs peuvent prendre des décisions en attendant de monter dans un ascenseur; ils s’occuperont plus tard des formalités propres à la société. Il n’est pas nécessaire de s’encombrer de paperasserie.

 

[60]         En l’espèce, STB a vendu des biens immeubles peu de temps après les avoir achetés et elle a également aménagé des biens‑fonds en vue de les revendre : il s’agit de deux branches de la même entreprise, en ce qui concerne STB. Bref, STB exploitait l’entreprise immobilière de toute façon lui permettant de faire de l’argent. M. Houston avait par le passé acquis des biens immeubles, habituellement avec une société en commandite. Il a expliqué qu’il y avait au moins trois façons de faire de l’argent dans le secteur immobilier : a) en achetant et en vendant des biens sans songer à les aménager; b) en achetant et en vendant des biens‑fonds après avoir suivi le processus de demande d’aménagement; c) en achetant un bien‑fonds, en suivant le processus de demande d’aménagement, en construisant sur le terrain, et en le vendant ensuite ou en le conservant à titre d’investissement. M. Browning a qualifié d’opportunistes les sociétés de personnes auxquelles il avait participé avec M. Houston; elles traitaient les biens‑fonds de la façon qui leur procurerait le meilleur profit en tant que bien‑fonds, non visés par l’option et situés à proximité du projet de Homa. Des motifs d’ordre fiscal étaient à l’origine de l’opération, mais selon M. Houston, STB a acquis les biens à cause de la possibilité qu’elles offraient de faire un profit en y construisant des habitations. Et si Homa exerçait l’option qu’elle détenait sur les biens, STB pouvait néanmoins réaliser un profit en aménageant les lots 17 à 20, qui n’étaient pas visés par l’option, et qui seraient adjacents au projet d’aménagement de Homa. La société STB avait dès le début exploité une entreprise immobilière, en achetant, en vendant et en améliorant des biens immeubles. Et au cours des années 1990 et 1991, STB avait tiré un revenu élevé de cette entreprise. Le revenu qu’elle avait tiré de sociétés de personnes et de coentreprises dans le secteur immobilier, en 1990, s’élevait à environ 13 000 000 $.

 

[61]         Les activités de Newport, dans la mesure où il est possible de les définir, n’étaient pas très différentes de celles de STB. Selon la prépondérance des probabilités, Newport vendait les biens‑fonds peu de temps après les avoir acquis. De plus, il y aurait des raisons de conclure que, lorsque Newport n’a pas réussi à vendre le bien Victoria Square, elle s’est renseignée pour savoir si le bien pouvait être aménagé. Telle était l’entreprise de STB qui, pendant la brève période où elle a détenu le bien, faisait ce que Newport tentait de faire. Cependant, les propriétaires de STB étaient plus avertis que ceux de Newport et disposaient de meilleurs moyens financiers, d’une plus vaste expérience et de connaissances plus étendues et ils étaient mieux en mesure de maîtriser la situation. La société STB a acquis les biens dans une attente raisonnable de faire un profit quelconque. Elle exploitait la même entreprise que Newport lorsque cette dernière a subi les pertes. La société STB a détenu les biens qu’elle avait acquis de Newport ainsi que ses autres participations tout en continuant à exploiter son entreprise à profit ou dans une attente raisonnable de profit[16].

 

[62]         Les appels sont accueillis avec dépens.

 

 

Signé à Ottawa, Canada, ce 8e jour de mars 2011.

 

« G. J. Rip »

Juge en chef Rip

 

 

 

Traduction certifiée conforme

ce 6e jour de juillet 2011.

 

 

 

 

Mario Lagacé, jurilinguiste


Option Homa sur le bien STB

 

 

Bien STB

 

ANNEXE 1

 
Zone de Texte: sentier Macleod

Option Homa sur le bien Khullar

Option STB sur le bien Khullar

 

PLAN « C », BLOC 90

 
Zone de Texte:      (rue Hardisty)   3e rue

Bien Austin

 

Ville de Calgary

 

 

 

14e avenue

 

 

Bien

Khullar

 

        servitude

 

 
Zone de Texte: (rue Hardisty)   3e rue

13e avenue

 

 
Zone de Texte: sentier MacleodZone de Texte: (rue Drinkwater)Zone de Texte: (rue Drinkwater)

Ville de

Calgary

 

 

Condo

 

Bien Fark

 

 
Zone de Texte: Servitude 7

  Servitude réciproque

 

12e avenue

 



 



RÉFÉRENCE :                                  2011 CCI 144

 

No DU DOSSIER DE LA COUR :      2000-3248(IT)G

 

INTITULÉ :                                       S.T.B. HOLDINGS LTD.

                                                          c.

                                                          SA MAJESTÉ LA REINE

 

LIEU DE L’AUDIENCE :                   Toronto (Ontario)

 

DATE DE L’AUDIENCE :                 Le 7 juin 2010

 

MOTIFS DU JUGEMENT :               L’honorable juge en chef Gerald J. Rip

 

DATE DU JUGEMENT :                   Le 8 mars 2011

 

COMPARUTIONS :

 

Avocats de l’appelante :

Me Max Weder

MSadie Wetzel

Avocat de l’intimée :

Me Robert Carvalho

 

AVOCATS INSCRITS AU DOSSIER :

 

       Pour l’appelante :

 

                          Nom :                      Max Weder

 

                          Cabinet :                  Davis LLP

                                                          Vancouver (Colombie-Britannique)

 

       Pour l’intimée :                            Myles J. Kirvan

                                                          Sous-procureur général du Canada

                                                          Ottawa, Canada

 



[1]           L’onglet 1 a été incorporé à l’annexe 1 des présents motifs et il a été révisé en vue de supprimer les couleurs, tout en identifiant par ailleurs les biens-fonds.

[2]           L’exposé conjoint des faits a été révisé en vue de supprimer les mentions de tous les autres onglets. Des copies de tous les documents mentionnés dans l’exposé conjoint des faits ont été produites dans le recueil conjoint de documents.

[3]           L’entente du 19 avril 1989 accordait à Homa une option sur les lots 17 à 20.

[4]           Un résumé des droits de propriété afférents aux biens et des divers droits est fait au 19 avril 1989, au 30 mai 1989 (immédiatement avant la clôture sous condition) et au 30 mai 1989 (immédiatement après la clôture sous condition). Voir l’annexe 2.

[5]           Selon la lettre du 9 mai 1989 par laquelle M. Wensel s’engage à vendre à STB sa part de Newport, le prix d’achat des actions et des prêts s’élève en tout à 4 865 000 $, ce qui comprendrait les commissions de vente dues par chaque partie, sans dépasser toutefois un montant de 146 000 $. Il semble que la contrepartie globale versée par STB se soit élevée à 3 870 000 $.

[6]           Voir le paragraphe 22 de l’exposé conjoint des faits.

[7]           Voir le paragraphe 43 de l’exposé conjoint des faits. MM. Armstrong et Browning détenaient des actions privilégiées de 400967.

[8]           M. Houston a souvent parlé de l’achat des actions de Newport comme étant l’achat d’un bien.

[9]           Voir les paragraphes 47 à 54 de l’exposé conjoint des faits.

[10]          Vingt pages sont jointes au rapport de Laventhol & Howath; leur auteur n’est pas identifié. C’est dans ces pages non identifiées, intitulées : [traduction] « Newport Industries Ltd., projet d’aménagement d’un hôtel de 270 chambres, Calgary, Alberta » que M. Wensel est désigné à titre de promoteur.

[11]          R.S.A. 2000, ch. P-3, article premier.

[12]          Voir Robinson (Trustee of) v. The Queen, 98 DTC 6065 (C.A.F.), paragraphes 16 et 17.

[13]          Paragraphe 248(1).

[14]          98 DTC 1751, paragraphe 42.

[15]          Voir Friesen c. Canada, [1995] 3 R.C.S. 103, paragraphe 28, juge Major.

[16]          Voir Duha Printers (Western) Ltd. v. The Queen, 98 DTC 6334 (C.S.C.), paragraphe 86.

 Vous allez être redirigé vers la version la plus récente de la loi, qui peut ne pas être la version considérée au moment où le jugement a été rendu.